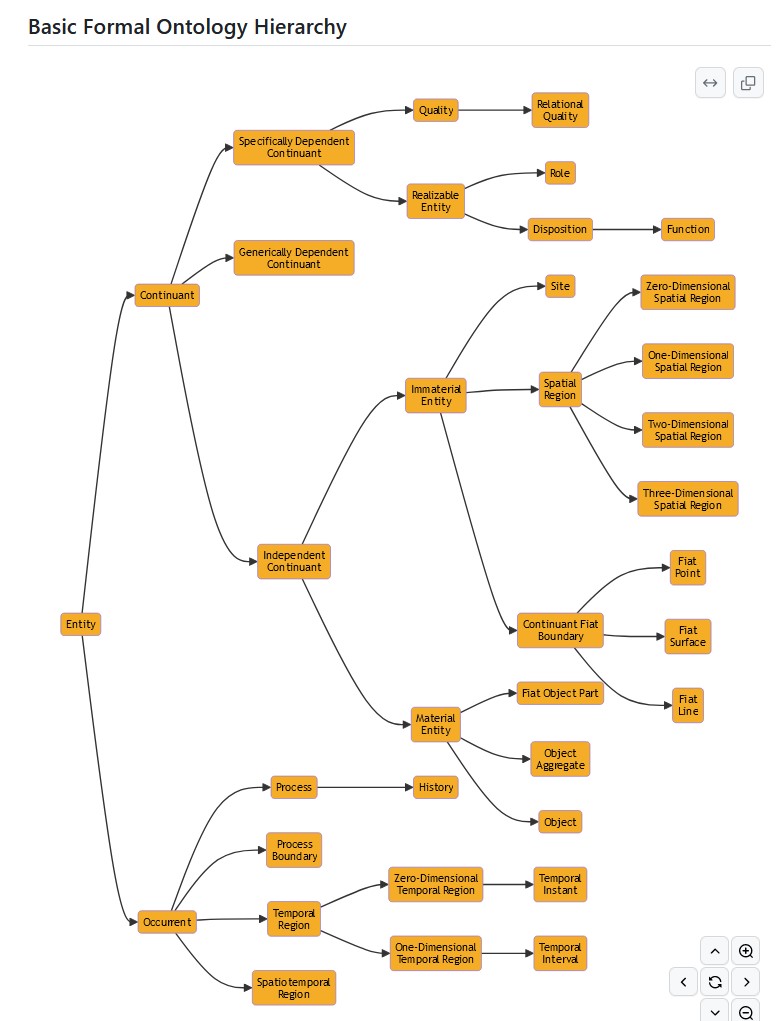
Today is the day for odd items, I guess. This article alerted me to the existence of the Basic Formal Ontology (BFO), which Wikipedia tells me is used by "over 450 ontology projects, principally in the areas of biomedical ontology, security and defense (intelligence) ontology, and industry ontologies." I'd feel more comfortable with this is all the links on the BFO home page actually worked. You can find the BFO in GitHub (for now, at least). It has become an ISO Standard (21838-2:2021) which the web page makes very clear is fully copyrighted and requires permission to use. Because nothing says 'basic human knowledge' like "fully copyrighted and requires permission to use". Anyhow, the ontology itself is no surprise, being founded on space ("continuant") and time ("occurant") based entities.
Today: 0 Total: 447 [] [Share]

